43 flowchart sistem penjualan kredit
Flowchart Prosedur Penjualan Kredit, Piutang dagang, Penerimaan Kas, Pengeluaran Kas dan Pemasaran yang Berjalan di Perusahaan Untuk public training Bagian Penjualan dan Pemasaran Mulai 1 Mempromosikan rencana training kepada berbagai perusahaan RF Via e-mail, telp/fax Membuat dan mengirimkan CL kepada calon peserta training Salam sejahtera, saya ingin mencari sistem POS & Inventory untuk kedai borong berskala kecil Maklumat kedai: Pekerja: 10 orang Mesin cashier: 2 Komputer Inventory/admin: 1 Cara kami menjual: - Terima cash, kad debit/kredit, online transfer - Menjual secara karton dan loose POS/Inventory yang kami cari: - Boleh log stok in dan out menggunakan gadget. - Bokeh check stok dengan menggunakan telefon pintar. - Boleh print report sales harian.
Hai. Gue adalah anak umur 23 (M) yang bakalan buka usaha baby shop. Ingin bertanya pada para pemilik toko yang udah jalan di era penjualan yang modern ini, apa sistem POS andalan lu? Gw ada beberapa list yang barangkali ada suatu system POS yang mencakupi hal-hal berikut: * **Barcode scanning (obviously)** Apakah ada sistem barcode scanning yang begitu discan bisa menunjukkan siapa supplier-nya, harga belinya berapa, atau harga jualnya berapa? Apakah bisa secepat itu dari scan hingga ketemu...

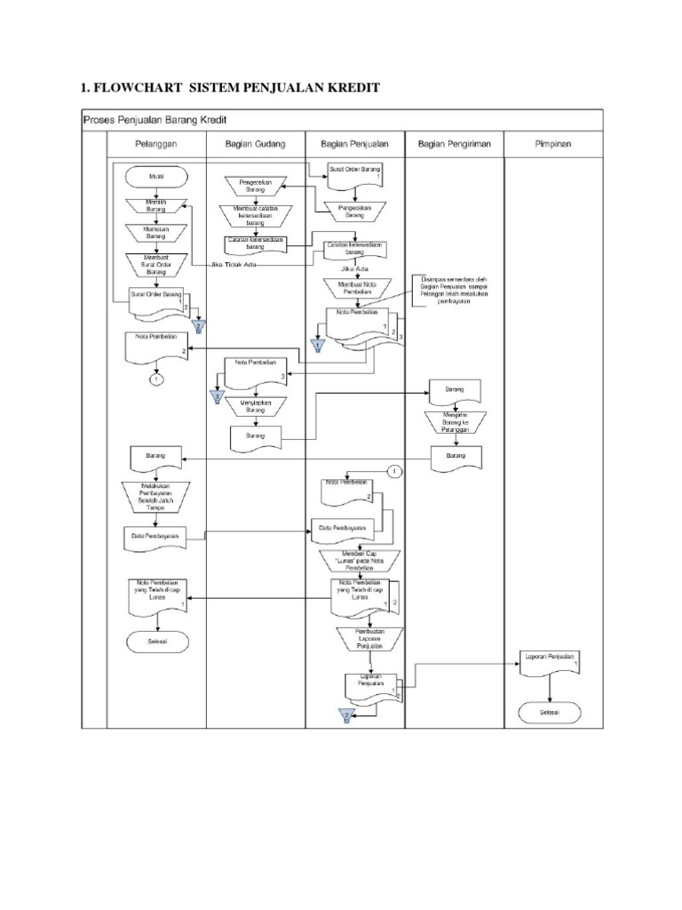
Flowchart sistem penjualan kredit
About Press Copyright Contact us Creators Advertise Developers Terms Privacy Policy & Safety How YouTube works Test new features Press Copyright Contact us Creators ... kredit. Dalam transaksi penjualan kredit, jika order dari pelanggan telah dipenuhi dengan pengiriman barang atau penyerahan jasa, untuk jangka waktu tertentu perusahaan memiliki piutang kepada pelanggan. Kegiatan penjualan kredit ini ditangani oleh perusahaan melalui sistem penjualan kredit (Hariyanto, 2012). # [0815.5424.9562 Jasa Renovasi Rumah Surabaya Sidoarjo Gresik ](http://jasa-renovasirumahsidoarjo.blogspot.com/) ​ 0815.5424.9562 Jasa Renovasi Rumah Surabaya, Renovasi Rumah Sidoarjo, Renovasi Rumah Surabaya Sidoarjo, Tukang Bangunan Sidoarjo, Pemborong Surabaya ### 0815-5424-9562 Jasa Renovasi rumah surabaya **0815-5424-9562 Jasa Renovasi rumah surabaya** **0815-5424-9562** [**Jasa Renovasi rumah surabaya**](https://jasa-renovasirumahsidoarjo.blogspot.com/)**. Juga J...
Flowchart sistem penjualan kredit. FLOWCHART PENJUALAN TUNAI & KREDIT. 1 lembar diarsip menurut tanggal3. c) Setelah itu faktur penjualan diserahkan ke bagian pengiriman barang4. c) Setelah itu barang diserahkan pada pembelian bersama faktur penjualn tunaisedangkan FPT 1 (Faktur Penjualan Tunai) beserta pita registrasi kasdiserahkan ke bagian jurnal ,buku besar dan laporan. Situs Terpercaya daftar dan yang terbaik casino online Indonesia Memilih permainan yang tepat untuk bermain sebagai sarana belajar lebih banyak tentang permainan, termasuk strategi terbaik untuk digunakan. Kedua strategi taruhan casino adalah contoh bagaimana penyesuaian sederhana untuk pendekatan kalian secara signifikan dapat meningkatkan peluang kalian untuk memenangkan hadiah uang tunai sambil bersenang-senang. Memang, sebagian besar strategi bermain yang dirancang untuk membantu anda m... Sistem manajemen penjualan (dikenal sebagai perangkat lunak manajemen penjualan atau CRM penjualan) adalah program yang bertujuan menyederhanakan proses penjualan. Penjual dapat fokus pada mendorong penjualan untuk mengelola kontak, menemukan transaksi, dan menghapus tugas administratif yang sibuk di desktop. Ini membantu dalam mengikuti- **Ø Manajemen prospek** Manajemen prospek membantu perusahaan terhubung dengan iklan konsumen keluar mereka dan tanggapan mereka terhadap iklan. Manajemen pr... Kejahatan dunia maya semakin marak diperbincangkan di zaman modern ini. Salah satu kejahatan yang menjadi topik hangat di tengah masyarakat adalah *Social Engineering* dan pernahkah Anda mendengar apa itu *social engineering*? *Social engineering* merupakan teknik penipuan *online*, dimana oknum mengelabui atau memanipulasi korban untuk mendapatkan data-data dan akses pribadi korban. Untuk mencegah kejahatan tersebut, kenali apa itu *social engineering*, jenis serangan, serta cara untuk menceg...
Dalam dunia yang kini sudah serba digital, banyak sekali kebocoran data yang dialami oleh pemerintah atau perusahaan. Kebocoran data ini dapat terjadi karena beberapa penyebab, seperti prosedur keamanan yang lemah, dan serangan dari pihak yang tidak bertanggung jawab atau *Data Breach*. Perlu kita sadari, *data breach* merupakan risiko berbahaya yang bisa mengancam keamanan data pribadi. Nah, apa bahaya dari *data breach*? Bagaimana cara mencegahnya? Berikut ulasannya. ## Ketahui Bahaya Pelangg... ​ ## Jenis Strategi Judi Online Jenis Strategi Judi Online. Dalam artikel kami kali ini, kami ingin membahas dan memberikan sedikit petunjuk informasi kepada kalian semua yaitu mengenai strategi judi online. Agar kalian dengan mudah mempelajari judi – judi online dan tidak kehilangan arah nantinya. Agar mudah memahami penjelasan ## 1. Strategi Bermain Slot Online [Jenis Strategi Judi Online](https://jali.me/MPOHP-Register). Macam strategi judi online yang pertama kali akan kita ba... Flowchart Penjualan adalah flowchart yang menggambarkan proses penjualan barang jadi ke konsumen baik itu melalui pembayaran secara tunai ataupun secara kredit berikut ini adalah Flowchart Penjualan: Prosedur penjualan: Customer mencari barang yang dikehendaki, jika menemukan maka akan membawa barang tersebut ke kasir, jika tidak menemukan maka akan membuat daftar barang yang akan diberikan ... Pozdrav svima, Ako čitate ovo ili ste nasledili 1M EUR ili više ili ste dobili na lotou ili pak želite da vidite šta sa njima ako ikada dobijete/zaradite. [u/evoneznambogami](https://www.reddit.com/user/evoneznambogami/) \- Izvini što ne mogu da ti odgovorim na tvoj topic u komentaru jer je preveliko ovo moje palamuđenje. # Uvod 1. Znaj da novac koji ti padne sa neba nije isti u glavi kao da si ga zaradio i moraš da ga zaštitiš i čuvaš. 2. Već su ti napomenuli da privlačenje pažnje je viš...
Mengikuti perkembangan teknologi, kini sudah banyak *tools* yang digunakan untuk mengelola bisnis agar pembuatan data bisa lebih mudah didapatkan dan dipahami. Akan tetapi, masih banyak orang yang mengalami kesulitan dalam mengelola data tersebut, menjadi bahan yang berguna untuk dijadikan strategi bisnis. Itulah alasan mengapa *tools* *Business Intelligence* ini memiliki peranan penting dalam menyukseskan bisnis perusahaan. Apa saja *tools* yang biasa digunakan oleh [*Business Intelligence*](ht... pencatatan penjualan barang. 2. Flowchart Sistem Berjalan Pada tahap ini peneliti akan memberikan pemodelan berbentuk flowchart dari sistem yang saat ini berjalan di PT. Mustika Jati. Berdasarkan analisis sistem yang berjalan, terdapat beberapa kegiatan yang dilakukan PT. Mustika Jati yaitu: (1) Pencatatan Stok Barang Masuk. Nama : Rizky Trisna Nim : 130462201123 Flowchart penjualan kredit ... View Makalah dan Flowchart Sistem Penjualan Kredit.pdf from AKUNTANSI 1 at Lampung University. MAKALAH PENELITIAN SISTEM AKUNTANSI PENJUALAN KREDIT PT PLANET CASH & CREDIT Oleh : 1. Panji Aris
Berikut adalah Flowchart Pembelian Melalui Penawaran dengan sistem pembayaran kredit. Prosedur pembelian kredit, supplier mengajukan penawaran: Bagian supplier mengirimkan SPH (Surat Penawaran Harga) ke bag pembelian. Bagian pembelian menerima SPH dari pemasok lalu membuat permintaan daftar barang yang dikirim ke bagian gudang.
Sistem penjualan dan flowchart source: Contoh flowchart penjualan.Setelah menerima surat order barang dari customer, bagian penjualan membuat dan menandatangani faktur penjualan yang dirangkap 3, lembar pertama dan lemabar kedua untuk bagian pengiriman, sedangkan lembar ketiga. 1pembuatan laporan penjualan karena penyimpanan data yang tidak terstruktur sehingga membutuhkan waktu yang lama ...
Hi Komodos! Ada hal yg pengen gw tanyain nih terkait sistem akuntansi untuk pedagang pasar tradisional. Untuk konteks gw in-partnership dg kerabat yg bergerak di bidang penjualan ayam potong di pasar tradisional. Gw punya interest utk menjaga transparansi dlm partnership ini serta membantu dalam ekspansi usaha. Satu masalah yg gw baru aware adalah sistem akuntansi yg digunakan masih belum tersusun rapi. Meskipun secara umum nota summary dr transaksi harian tercatat, namun untuk pencatatan tiap...
Ada banyak kesalahpahaman soal crypto. Kemungkinan besar ini dikarenakan crypto yang populer yaitu BTC, ETH, DOGE sehingga orang menganggap semua crypto seperti itu. Mudah-mudahan sy bisa menambah menambah wawasan teman-teman melalui artikel pendek ini. Disini saya bagi 2 segmen, miskonsepsi dan benefit. # Miskonsepsi **1. Miskonsepsi tentang Power/Electricity/GPU Shortage** Yup, ini alasan betul, tapi hanya berlaku di crypto generasi awal, contohnya BTC, ETH, LTC, DOGE. Generasi awal ini me...
Flowchart ini dibuat dengan asumsi, berikut ini. 1. Perusahaan menjual secara kredit. 2. Perusahaan memproses transaksi penjualan secara manual. 3. Lokasi gudang terpisah dengan lokasi kantor (lokasi tempat parmuniaga melayani pesanan konsumen). Posted by Se at 7:58 AM.
**Kupovina novog automobil**a je ozbiljna i komplikovana avantura. Investicija, barem za naše prilike nije mala, a proizvođača, [klasa i modela vozila](https://www.unirent.rs/rent-a-car-vozni-park.php) ima mnogo. Svako od nas ima svoje potrebe i želje, budžeti kupaca uglavnom su ograničeni i *izabor pravog auta* iz tako ogromne ponude upošte nije lak. Pri kupovini se dešavaju greške a mi u produžetku donosimo najčešćih sedam. ## 1. Ne razmišlja se koliko brzo vozilo gubi svoju vrednost Ma...
Flowchart Penjualan Kredit Sistem Akuntansi ( Contoh Flowchart dan Prosedurnya). Sistem Akuntansi : Pada umumnya diartikan sebagai organisasi atau jaringan yang terdiri dari formulir-formulir, catatan-catatan, prosedur-prosedur, alat-alat dan sumber daya manusia dalam rangka menghasilkan informasi pada suatu organisasi untuk keperluan ...
2. Kelemahan yang terdapat pada sistem informasi akuntansi penjualan kredit yang terjadi pada PT.ACP adalah dalam sistem penjualan kredit pada PT.ACP, walaupun dalam melakukan setiap transaksi penjualan secara kredit sudah melibatkan lebih dari satu karyawan, namun pada bagian penagihan hanya ada satu orang karyawan saja.
Mengetahui flowchart sistem akuntansi penjualan kredit. 4 BAB II LANDASAN TEORI .1 Pengertian Sistem Akuntansi Penjualan Kredit Sistem Akuntansi Penjualan Kredit merupakan transaksi order dari pelanggan yang telah dipenuhi dengan pengiriman barang atau penyerahan jasa, untuk jangka waktu tertentu perusahaan memiliki piutang kepada pelanggannya ...
Penjualan kredit adalah aktivitas penjualan yang menimbulkan tagihan atau piutang kepada pembeli sehingga penjual tidak menerima uang tunai dari pembeli saat barang diserahkan kepada pembeli . Sistem akuntansi penjualan kredit merupakan rangkaian kegiatan penjualan yang diawali dengan penerimaan order, penyiapan barang atau jasa
SISTEM AKUNTANSI PENJUALAN KREDIT A. Unit Organisasi yang terkait Menurut Mulyadi dalam bukunya Sistem Akuntansi, unit organisasi yang terkait dalam sistem akuntansi penjualan kredit yaitu: Fungsi Penjualan Fungsi ini bertanggung jawab untuk menerima order dari pelanggan, mengedit order dari pelanggan, meminta otorisasi kredit, menentukan tanggal pengiriman barang.
Sumbermas Artabahagia dalam bentuk Flowchart. 2. Rumusan Masalah Berdasarkan latar belakang masalah di atas, maka dapat dirumuskan permasalahan penelitian sebagai berikut: 1. Pengertian Sistem Informasi Akuntansi Penjualan Kredit. 2. Pengertian Sistem Informasi Akuntansi Piutang. 3. Objek Penelitian Penjualan Kredit dan Piutang di PT.
Gambar 2 Flowchart Prosedur Penjualan Kredit 2.2 Rancangan Flowchart Untuk mempercepat kinerja dari semua bagian di PT XYZ, maka diusulkan membuat suatu sistem yang menggabungkan sistem penjualan tunai dan kredit menjadi 1 bagan flowchart sehingga alur kinerja masing-masing bagian dapat lebih optimal.
Contoh flowchart sistem penjualan tunai, contoh flowchart sistem penjualan kredit, contoh flowchart sistem penjualan online, contoh flowchart sistem penjualan kia, contoh flowchart sistem informasi, contoh flowchart sistem jasa pengiriman barang, contoh flowchart sistem dan flowchart aplikasi dari hutang piutang, contoh flowchart sistem website sekolah, contoh flowchart sistem pada tata boga ...
Kontrol dan audit teknologi informasi memegang peran penting dari waktu ke waktu. Dalam mendukung pencapaian tujuan, perusahaan membutuhkan peran IT yang diimbangi oleh pengendalian memadai. Tanpa adanya pengelolaan IT dan langkah-langkah pencegahan risiko bisnis yang memadai, tentu akan menghambat pencapaian tujuan perusahaan. Alasan tersebut menjadikan profesi IT Auditor sangat dibutuhkan. Nah, apa itu IT Auditor? Mengapa profesi ini sangat penting? Yuk, simak ulasannya berikut ini. #### Meng...
2.2.8 Unsur Pengendalian Intern Dalam Sistem Penjualan Kredit 20 2.2.9 Pengertian Piutang 22 2.2.10 Dokumen Pokok Yang Digunakan Sebagai Dasar Pencatatan ... Gambar 4.24 Flowchart Penjualan Kredit Company Yang Diusulkan (lanjutan) 98 Gambar 4.25 Flowchart Penjualan Kredit Company Yang Diusulkan (lanjutan) 99
Penjelasan dari Flowchart Sistem Akuntansi Penjualan Kredit pada PT.LantaburaInternational. Sistem akuntansi penjualan kredit sampai terjadinya pembayaran pada PT.Lantabura International dapat digambarkan sebagai berikut : 1. Bagian Marketing Penjualan.
Hallo semua, hope you all having a good day. Perkenalkan saya R (M 21)dari Jakarta timur. Mohon bantuan dan saran untuk kendala yang sedang saya alami. Pertama saya jelaskan dulu dari awal. Di pertengahan tahun 2018 saya buka dengan dua orang teman ,yaitu pengadaan alat elktronik dari laptop hp hingga kamera. Kami dapet channel penyedia barang yang drop barang nya di kami sekitar 10 macbook pro 15 iphone dan beberapa laptop lain dan kamera canon pada akhir 2019. Sistem penjualan kami person to ...
9 Contoh Flowchart Penjualan Kredit Dan Penjelasannya. Ditulis Anonim Kamis, 10 September 2015 Tulis Komentar. Edit. Untuk transaksi penjualan kredit biasanya diberikan kepada pelanggan lama yang reputasi pembayaran kreditnya baik. Contoh bagan alir flowchart penjualan kredit. Bab Ii Tinjauan Pustaka 2 1 Sistem Akuntansi 2 1 1 Pengertian.
Implementasi ERP menjadi salah satu cara agar seluruh proses bisnis dapat berjalan dengan baik. Namun, masih banyak perusahaan yang mengalami kesulitan saat mengimplementasikan sistem tersebut. Sehingga, perusahaan membutuhkan bantuan ahli profesional yang mampu memberikan solusi tepat dan terbaik dalam mengembangkan bisnis perusahaan, seperti ERP *consultant*. Pada artikel ini, kami akan mengulas mengenai ERP *consultant.* Tanpa menunggu lama, yuk, simak sampai habis! ## ERP Consultant Prof...
Lama sekali tidak menulis, kali ini mau mencoba review salah satu saham di portofolio. Disclaimer: bukan ajakan membeli dan menjual. Penulis hanyalah manusia biasa yang penuh dengan kekurangan, jika ada insight tambahan silahkan ditambahkan. ​ Mitra Pinasthika Mustika (MPMX) adalah emiten yang bergerak di bidang penjualan kendaraan Honda wilayah Jawa Timur dan NTT. Sampai saat ini, penulis tidak dapat menemukan perusahaan yang benar2 sejenis untuk di-compare. Seringkali dibandingkan...
**1. Penuhi Rediquette** ^(Secara umum, patuhi) *^(rediquette)*^(. Ini peraturan mutlak.) **2. Utamakan Bahasa Indonesia/Melayu** ^(Bahasa jiwa bangsa. Utamakan berbahasa Indonesia/Melayu. Bahasa daerah (Jawa, Iban, Aceh, Minang, dll diperbolehkan di kolom komentar. Bahasa campur (Jakselian/Mal-English diperbolehkan.)) **3. Hanya Pos Ironi** ^(Jangan sekali-kali memprovokasi kebencian antar etnis, kecuali ironi (misal: gaduh-gaduh Indo vs M'sia ala-ala suporter tahun 2013, itu dilarang. Sat...
Membuat flowchart untuk sistem pembelian barang kredit hampir sama dengan flowchart sistem penjualan kredit. User yang terkait dengan sistem pembelian ini yaitu seorang admin, sales, dan konsumen yang membeli barang dengan cara kredit. Untuk mengelola data kredit penggunaan program dan aplikasi dapat mempermudah manajemen pembelian barang kredit.
1. Flowchart Penjualan Tunai 2. Flowchart Penjualan Kredit 3. Flowchart Retur Penjualan 4. Flowchart Pengiriman Barang
Flowchart yang akan dibuat adalah flowchart sistem penjualan tunai dan penjualan kredit dari sistem yang berjalan dan sistem yang diusulkan.Prototype rancangan sistem informasi akuntansi penjualan tunai dan penjualan kredit yang diusulkan baik akan berupa rancangan form program aplikasi, laporan, dan database yang dibuat menggunakan Microsoft ...
2.FLOWCHART PENJUALAN MOTOR Customer Customer Service mulai Copy ktp&form pembelian Fto Copy ktp & form pembelian Proses pendataan inden Isi data barang Sistem database pusat Isi data ada Foto copy & form form kredit pembelian,form kredit ya Form-form kredit Data-data pelanggan 2 tidak cash Ya Foto copy & form pemebelian,form cash 3 Dept ...
flowchart penjualan kredit Sistem Akuntansi ( Contoh Flowchart dan Prosedurnya). Sistem Akuntansi : Pada umumnya diartikan sebagai organisasi atau jaringan yang terdiri dari formulir-formulir, catatan-catatan, prosedur-prosedur, alat-alat dan sumber daya manusia dalam rangka menghasilkan informasi pada suatu organisasi untuk keperluan ...
Sistem penjualan merupakan sistem yang mengatur dan mengelola transaksi penjualan barang baik secara tunai maupun kredit. Millenium Pharmacon International memiliki banyak konsumen, sehingga sering kelabakan apabila ada pesanan barang dalam jumlah besar, selain itu terdapatkesulitan pengecekan stok barang apabila dibutuhkan.
f. Pemilik bertugas berkoordinasi dengan bagian penjualan dalam menetapkan batas kredit. 3. RUANG LINGKUP Standard Operating Procedure (SOP) siklus penjualan kredit (barang dikirim) ini meliputi flowchart, penjelasan prosedur, dan dokumen terkait.
# [0815.5424.9562 Jasa Renovasi Rumah Surabaya Sidoarjo Gresik ](http://jasa-renovasirumahsidoarjo.blogspot.com/) ​ 0815.5424.9562 Jasa Renovasi Rumah Surabaya, Renovasi Rumah Sidoarjo, Renovasi Rumah Surabaya Sidoarjo, Tukang Bangunan Sidoarjo, Pemborong Surabaya ### 0815-5424-9562 Jasa Renovasi rumah surabaya **0815-5424-9562 Jasa Renovasi rumah surabaya** **0815-5424-9562** [**Jasa Renovasi rumah surabaya**](https://jasa-renovasirumahsidoarjo.blogspot.com/)**. Juga J...
kredit. Dalam transaksi penjualan kredit, jika order dari pelanggan telah dipenuhi dengan pengiriman barang atau penyerahan jasa, untuk jangka waktu tertentu perusahaan memiliki piutang kepada pelanggan. Kegiatan penjualan kredit ini ditangani oleh perusahaan melalui sistem penjualan kredit (Hariyanto, 2012).
About Press Copyright Contact us Creators Advertise Developers Terms Privacy Policy & Safety How YouTube works Test new features Press Copyright Contact us Creators ...
0 Response to "43 flowchart sistem penjualan kredit"
Post a Comment